Las leyes 39/2015 y 40/2015 introducen una gran cantidad de novedades, especialmente en materia de Administración Electrónica.

Para adaptarse a las exigencias de estas nuevas leyes y cumplir con la normativa vigente en materia de Administración Electrónica, desde el Servicio de Sistemas de Información se ha dado un nuevo enfoque al esquema de Administración Electrónica, que se traduce en un nuevo diseño del esquema de herramientas de Administración Electrónica en nuestra Comunidad Autónoma.

La idea es apostar por herramientas más especializadas, interconectadas entre sí, para ofrecer soluciones flexibles que faciliten la implementación de procedimientos, trámites y expedientes electrónicos.

Gestión de entrada

Gestio entrada

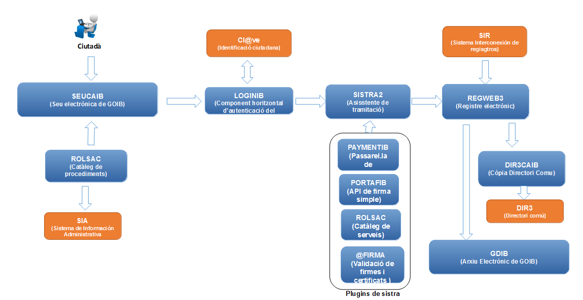
El ciudadano acude a la Sede electrónica y busca el trámite que quiere realizar. A través del asistente de tramitación rellena los formularios, adjunta documentación y paga tasas, si es necesario. Finalmente, el ciudadano registra electrónicamente el trámite que está realizando.

La Sede electrónica obtiene la información sobre los procedimientos administrativos de ROLSAC, que es el catálogo de procedimientos y servicios del Gobierno de las Islas Baleares. Este catálogo está integrado con el Sistema de Información Administrativa (SIA), de manera que un procedimiento que se publica en el ROLSAC automáticamente se da de alta en SIA.

El asistente de tramitación, guía al ciudadano durante la presentación de un trámite telemático asociado a un procedimiento administrativo. Para identificar al ciudadano la plataforma de tramitación se integra con Cl@ve a través del componente horizontal de identificación LoginIB con la finalidad de facilitar las tareas de acreditación frente a la administración al ciudadano. Después permitirá rellenar formularios, adjuntar documentos, pagar tasas y finalmente registrar de entrada toda esta información.

El registro electrónico REGWEB3, es el encargado de dar entrada a la documentación aportada por el ciudadano dentro de la administración. Con el fin de obtener la información de las oficinas de registro y de los órganos implicados en el proceso de registro se integra con el Directorio Común (DIR3) a través de la aplicación DIR3CAIB que facilita esta tarea.

Otro camino de entrada de los documentos en el Gobierno de las Islas Baleares, es a través del Sistema de Interconexión de Registros (SIR). REGWEB3 está certificado para integrarse con este sistema, lo que permite recibir y enviar anotaciones de registro en oficinas de registro de cualquier administración.

Gestión interna

Gestio interna

Una vez REGWEB3 acepta un registro llegado de manera electrónica genera el justificante de registro y lo almacena en el Archivo Electrónico del Gobierno (GDIB). A continuación para dar salida a la anotación de registro lo enviará junto con la información de los interesados y los anexos a la aplicación de DISTRIBUCIO para que esta llegue al órgano gestor.

DISTRIBUCIO es un sistema de buzones. Estos buzones presentan una estructura jerárquica y están asociados a una unidad orgánica y están identificadas con el código DIR3 de aquella unidad. De manera que el contenido que entra por registro, va a parar al buzón de la unidad orgánica al cual va dirigido el asentamiento registral. En cada buzón habrá personal que se encarga de gestionar la información que llega.

En caso de que la información de la anotación de registro esté bien clasificada, esta se podrá redirigir automáticamente hacia unos buzones especiales que permiten enviar directamente esta información a su gestor (en caso de que se gestione de manera manual) o directamente a una aplicación de gestión electrónica de expedientes (en caso de que se gestione de manera electrónica).

En el caso que la información es gestione desde un gestor de expedientes electrónicos. El Gobierno dispone de dos herramientas de gestión de expedientes electrónicos de expedientes:

  • RIPEA: es una herramienta que permite crear expedientes electrónicos adaptados a la normativa ENI permitiendo la interoperabilidad de expedientes. Un expediente en RIPEA es una agrupación de carpetas y documentos junto con metadatos que proporcionan información que permite contextualizar el expediente y los documentos que contiene. El gestor de expedientes RIPEA no proporciona ninguna lógica de tramitación, son el tramitador o tramitadores del expediente los que tienen que decidir qué documentos se tienen que incorporar, quién los tiene que firmar, gestionar la temporización de las acciones a hacer encima del expediente, etc.
  • HELIUM: es una plataforma corporativa para la gestión electrónica de expedientes administrativos que facilita su implantación y ofrece a los usuarios finales una vista homogénea entre los diferentes expedientes. Los expedientes con HELIUM siguen un flujo de tramitación que se define durante la fase de análisis de la implantación del expediente en HELIUM y, por lo tanto, requieren de un desarrollo informático para poner en marcha un expediente.

También existe la posibilidad de desarrollar una herramienta de gestión de expedientes a medida, que tendrá que estar orientada a gestionar expedientes electrónicos adaptados a la normativa ENI y por lo tanto se tendrá que integrar con el Archivo Electrónico para guardar los expedientes. También dispondrá de toda una serie de herramientas que pueden ser utilizadas durante la gestión del expediente:

  • PINBAL: es la Plataforma de Interoperabilidad de las Islas Baleares, permite consultar información que está al poder de otras administraciones (Consulta de datos de identidad, estar al corriente de pagos con la AEAT, información catastral, etc.). Dispone de una consola web para hacer las consultas y también de una interfaz de web service para que las aplicaciones puedan hacer las consultas de manera automatizada.
  • PORTAFIB: es el componente de firma del Gobierno, por una parte ofrece una APIO simple para que las aplicaciones puedan firmar documentos desde la propia aplicación tanto en firma web como en firma con servidor, de manera que toda la lógica de la firma está aislada de la aplicación, lo que facilita mucho las tareas de desarrollo. Por otra parte es la herramienta de “portafirmas”, que se utiliza cuando el firmante del documento es una persona ajena a la aplicación y proporciona al usuario un buzón donde le van llegando los documentos que tiene que firmar. Una vez el usuario firma los documentos, el PORTAFIB avisa a la aplicación y esta los recupera. PORTAFIB no almacena documentos en el Archivo Electrónico, eso es una tarea que corresponde a la aplicación de gestión de expedientes.
  • DIGITALIB: es una aplicación que permite realizar copias auténticas de documentos. También ofrece a las aplicaciones de gestión de expedientes un componente con el cual se pueden integrar para realizar copias auténticas desde el propio gestor de expedientes.

Finalmente tenemos GDIB que es el Archivo Electrónico del Gobierno, que permite almacenar por|para medios electrónicos todos los documentos utilizados en las actuaciones administrativas. Estos archivos electrónicos, destinados a cubrir el conjunto del ciclo de vida de los documentos electrónicos vienen a ser complementarios y equivalentes a los archivos convencionales.

El Archivo Electrónico, almacena los documentos electrónicos de cada expediente, permitiendo su recuperación y consulta. También garantiza la seguridad (integridad, disponibilidad y confidencialidad), la custodia y la conservación a largo plazo. Ofrece toda una capa de servicios a las aplicaciones para poder interactuar con él. Para facilitar la tarea a los desarrolladores se ha creado un Plugin de Archivo que facilita toda la tarea de integración de una aplicación con el Archivo Electrónico.

Gestión de salida

Gestio salida

Durante la tramitación de los expedientes puede ser necesaria la comunicación con el interesado, ya sea una persona jurídica, una persona física u otra administración. Por eso disponemos de una herramienta NOTIB que permite realizar comunicaciones y notificaciones electrónicas a los interesados de un expediente. Esta herramienta aporta una interfaz web para que un usuario pueda realizar notificaciones electrónicas y también una capa de servicios web para que desde una aplicación de gestión de expedientes se puedan hacer comunicaciones o notificaciones electrónicas desde la misma aplicación.

NOTIB a la vez se integra con NOTIFIC@ lo que permite realizar notificaciones en el Punto de Acceso General (PAG), a la Dirección Electrónica Habilitada (DEH) y a través de uno Centro de Impresión y Ensobrado (CIE). También permite publicar notificaciones en la Carpeta Ciudadana del Gobierno (CARPETA). Los interesados podrán ver a través de la CARPETA el estado de sus procedimeintos, acceder a sus expedientes, registros, etc.

Cuando NOTIB hace una notificación siempre la registra de salida a través de REGWEB3, y en caso de que sea una comunicación a otra administración, esta se envía a la otra administración a través del Sistema de Interconexión de Registros.

El ciudadano tendrá que acudir a leer la notificación a alguno de estos sitios. Cuando el ciudadano lea la notificación, NOTIB será avisado de manera automática y se encargará de notificar a la aplicación de gestión de expedientes que ha enviado la notificación de cualquier cambio en el estado de la notificación que ha enviado al ciudadano.

Para enviar datos a otras administraciones se utilizará EMISERV que implementa el protocolo SCSP para el intercambio de datos entre administraciones.

El Portal de datos abiertos del Gobierno de las Islas Baleares tiene como objetivo fomentar la reutilización de la información pública y aumentar la transparencia del Gobierno de las Islas Baleares y dispone de un catálogo de datos abiertos procedentes de diferentes organismos públicos en formatos abiertos y estructurados con el objetivo de mejorar las relaciones con los ciudadanos, aumentar la transparencia de la Administración Pública, incrementar la interoperabilidad de las administraciones, generar valor añadido y ofrecer un marco de gobernanza abierta y de servicio al ciudadano.